Developer Guide
- Acknowledgements
- Setting up, getting started
- Design
- Implementation
- Documentation, logging, testing, configuration, dev-ops
- Appendix: Requirements
- Appendix: Instructions for manual testing
Acknowledgements
- {list here sources of all reused/adapted ideas, code, documentation, and third-party libraries – include links to the original source as well}
Setting up, getting started
Refer to the guide Setting up and getting started.
Design
.puml files used to create diagrams are in this document docs/diagrams folder. Refer to the PlantUML Tutorial at se-edu/guides to learn how to create and edit diagrams.
Architecture

The Architecture Diagram given above explains the high-level design of the App.
Given below is a quick overview of main components and how they interact with each other.
Main components of the architecture
Main (consisting of classes Main and MainApp) is in charge of the app launch and shut down.
- At app launch, it initializes the other components in the correct sequence, and connects them up with each other.
- At shut down, it shuts down the other components and invokes cleanup methods where necessary.
The bulk of the app’s work is done by the following four components:
-
UI: The UI of the App. -
Logic: The command executor. -
Model: Holds the data of the App in memory. -
Storage: Reads data from, and writes data to, the hard disk.
Commons represents a collection of classes used by multiple other components.
How the architecture components interact with each other
The Sequence Diagram below shows how the components interact with each other for the scenario where the user issues the command delete 1.

Each of the four main components (also shown in the diagram above),
- defines its API in an
interfacewith the same name as the Component. - implements its functionality using a concrete
{Component Name}Managerclass (which follows the corresponding APIinterfacementioned in the previous point.
For example, the Logic component defines its API in the Logic.java interface and implements its functionality using the LogicManager.java class which follows the Logic interface. Other components interact with a given component through its interface rather than the concrete class (reason: to prevent outside component’s being coupled to the implementation of a component), as illustrated in the (partial) class diagram below.

The sections below give more details of each component.
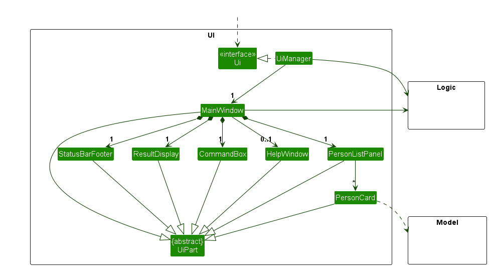
UI component
The API of this component is specified in Ui.java

The UI consists of a MainWindow that is made up of parts e.g.CommandBox, ResultDisplay, PersonListPanel, StatusBarFooter etc. All these, including the MainWindow, inherit from the abstract UiPart class which captures the commonalities between classes that represent parts of the visible GUI.
The UI component uses the JavaFx UI framework. The layout of these UI parts are defined in matching .fxml files that are in the src/main/resources/view folder. For example, the layout of the MainWindow is specified in MainWindow.fxml
The UI component,
- executes user commands using the
Logiccomponent. - listens for changes to
Modeldata so that the UI can be updated with the modified data. - keeps a reference to the
Logiccomponent, because theUIrelies on theLogicto execute commands. - depends on some classes in the
Modelcomponent, as it displaysPersonobject residing in theModel.
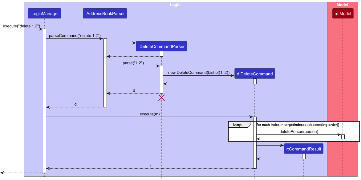
Logic component
API : Logic.java
Here’s a (partial) class diagram of the Logic component:

The sequence diagram below illustrates the interactions within the Logic component, taking execute("delete 1") API call as an example.

DeleteCommandParser should end at the destroy marker (X) but due to a limitation of PlantUML, the lifeline continues till the end of diagram.
How the Logic component works:
- When
Logicis called upon to execute a command, it is passed to anAddressBookParserobject which in turn creates a parser that matches the command (e.g.,DeleteCommandParser) and uses it to parse the command. - This results in a
Commandobject (more precisely, an object of one of its subclasses e.g.,DeleteCommand) which is executed by theLogicManager. - The command can communicate with the
Modelwhen it is executed (e.g. to delete a person).
Note that although this is shown as a single step in the diagram above (for simplicity), in the code it can take several interactions (between the command object and theModel) to achieve. - The result of the command execution is encapsulated as a
CommandResultobject which is returned back fromLogic.
Here are the other classes in Logic (omitted from the class diagram above) that are used for parsing a user command:

How the parsing works:
- When called upon to parse a user command, the
AddressBookParserclass creates anXYZCommandParser(XYZis a placeholder for the specific command name e.g.,AddCommandParser) which uses the other classes shown above to parse the user command and create aXYZCommandobject (e.g.,AddCommand) which theAddressBookParserreturns back as aCommandobject. - All
XYZCommandParserclasses (e.g.,AddCommandParser,DeleteCommandParser, …) inherit from theParserinterface so that they can be treated similarly where possible e.g, during testing.
Model component
API : Model.java

The Model component,
- stores the recruiterplus data i.e., all
Personobjects (which are contained in aUniquePersonListobject). - stores the currently ‘selected’
Personobjects (e.g., results of a search query) as a separate filtered list which is exposed to outsiders as an unmodifiableObservableList<Person>that can be ‘observed’ e.g. the UI can be bound to this list so that the UI automatically updates when the data in the list change. - stores a
UserPrefobject that represents the user’s preferences. This is exposed to the outside as aReadOnlyUserPrefobjects. - does not depend on any of the other three components (as the
Modelrepresents data entities of the domain, they should make sense on their own without depending on other components)
Tag list in the AddressBook, which Person references. This allows AddressBook to only require one Tag object per unique tag, instead of each Person needing their own Tag objects.
Storage component
API : Storage.java

The Storage component,
- can save both recruiterplus data and user preference data in JSON format, and read them back into corresponding objects.
- inherits from both
AddressBookStorageandUserPrefStorage, which means it can be treated as either one (if only the functionality of only one is needed). - depends on some classes in the
Modelcomponent (because theStoragecomponent’s job is to save/retrieve objects that belong to theModel)
Data file preprocessing and quarantine
Before reading data into model objects, the app runs AddressBookJsonPreprocessor to reduce startup failures caused by malformed JSON entries.
Preprocessing behavior:
- Reads the
personsarray from the configured data file. - Classifies each entry as valid or invalid.
- Writes valid entries back to the main data file.
- Writes malformed entries to
addressbook_invalid.jsonin the same directory.
Classification rules:
- Entries with all required fields and valid JSON types are treated as valid.
- Minor optional-field issues (e.g. missing
remarkor non-arraytags) are auto-fixed. - Non-object nodes and malformed required-field types are quarantined into
addressbook_invalid.json.
This approach ensures malformed records are preserved for manual recovery instead of being silently dropped during rewrite.
Diagram source: docs/diagrams/StoragePreprocessingActivity.puml
Common classes
Classes used by multiple components are in the seedu.address.commons package.
Implementation
This section describes some noteworthy details on how certain features are implemented.
[Proposed] Undo/redo feature
Proposed Implementation
The proposed undo/redo mechanism is facilitated by VersionedAddressBook. It extends AddressBook with an undo/redo history, stored internally as an addressBookStateList and currentStatePointer. Additionally, it implements the following operations:
-
VersionedAddressBook#commit()— Saves the current recruiterplus state in its history. -
VersionedAddressBook#undo()— Restores the previous recruiterplus state from its history. -
VersionedAddressBook#redo()— Restores a previously undone recruiterplus state from its history.
These operations are exposed in the Model interface as Model#commitAddressBook(), Model#undoAddressBook() and Model#redoAddressBook() respectively.
Given below is an example usage scenario and how the undo/redo mechanism behaves at each step.
Step 1. The user launches the application for the first time. The VersionedAddressBook will be initialized with the initial recruiterplus state, and the currentStatePointer pointing to that single recruiterplus state.

Step 2. The user executes delete 5 command to delete the 5th person in the recruiterplus. The delete command calls Model#commitAddressBook(), causing the modified state of the recruiterplus after the delete 5 command executes to be saved in the addressBookStateList, and the currentStatePointer is shifted to the newly inserted recruiterplus state.

Step 3. The user executes add n/David … to add a new person. The add command also calls Model#commitAddressBook(), causing another modified recruiterplus state to be saved into the addressBookStateList.

Model#commitAddressBook(), so the recruiterplus state will not be saved into the addressBookStateList.
Step 4. The user now decides that adding the person was a mistake, and decides to undo that action by executing the undo command. The undo command will call Model#undoAddressBook(), which will shift the currentStatePointer once to the left, pointing it to the previous recruiterplus state, and restores the recruiterplus to that state.

currentStatePointer is at index 0, pointing to the initial RecruiterPlus state, then there are no previous RecruiterPlus states to restore. The undo command uses Model#canUndoAddressBook() to check if this is the case. If so, it will return an error to the user rather
than attempting to perform the undo.
The following sequence diagram shows how an undo operation goes through the Logic component:

UndoCommand should end at the destroy marker (X) but due to a limitation of PlantUML, the lifeline reaches the end of diagram.
Similarly, how an undo operation goes through the Model component is shown below:

The redo command does the opposite — it calls Model#redoAddressBook(), which shifts the currentStatePointer once to the right, pointing to the previously undone state, and restores the recruiterplus to that state.
currentStatePointer is at index addressBookStateList.size() - 1, pointing to the latest recruiterplus state, then there are no undone AddressBook states to restore. The redo command uses Model#canRedoAddressBook() to check if this is the case. If so, it will return an error to the user rather than attempting to perform the redo.
Step 5. The user then decides to execute the command list. Commands that do not modify the recruiterplus, such as list, will usually not call Model#commitAddressBook(), Model#undoAddressBook() or Model#redoAddressBook(). Thus, the addressBookStateList remains unchanged.

Step 6. The user executes clear, which calls Model#commitAddressBook(). Since the currentStatePointer is not pointing at the end of the addressBookStateList, all recruiterplus states after the currentStatePointer will be purged. Reason: It no longer makes sense to redo the add n/David … command. This is the behavior that most modern desktop applications follow.

The following activity diagram summarizes what happens when a user executes a new command:

Design considerations:
Aspect: How undo & redo executes:
-
Alternative 1 (current choice): Saves the entire recruiterplus.
- Pros: Easy to implement.
- Cons: May have performance issues in terms of memory usage.
-
Alternative 2: Individual command knows how to undo/redo by
itself.
- Pros: Will use less memory (e.g. for
delete, just save the person being deleted). - Cons: We must ensure that the implementation of each individual command are correct.
- Pros: Will use less memory (e.g. for
{more aspects and alternatives to be added}
Remark feature
The Remark feature allows recruiters to add, edit, or remove remarks associated with a candidate. This is useful for storing additional qualitative notes such as interview impressions or technical strengths.
Implementation
The feature is implemented using RemarkCommand and RemarkCommandParser.
When the user executes a command such as:
remark 1 -remark Strong in algorithms
the following steps occur:
- The input command is received by the
LogicManager -
AddressBookParseridentifies the command and delegates parsing toRemarkCommandParser. -
RemarkCommandextracts and validates:- the target
Index - the
Remarkstring (ensuring it matches allowed constraints)
- the target
- A
RemarkCommandobject is created - During execution,
RemarkCommand:- retrieves the target
Personfrom the filtered list in theModel - creates a new
Personobject with the updatedRemark - replaces the old
PersonusingModel#setPerson()
- retrieves the target
- A
CommandResultis returned and displayed to the user.
If the remark provided is empty, the system interprets it as a request to remove the remark.
Sequence Diagram
The following sequence diagram illustrates the interaction between components when executing a remark command:

Design consideration
Aspect: How remarks are stored
-
Current approach (chosen): Store
Remarkas a field withinPerson- Pros: Simple design, consistent with existing architecture
- Cons: Requires creating a new
Personobject for each update
-
Alternative: Store remarks separately from
Person- Pros: Avoids recreating
Person - Cons: Adds complexity and weakens encapsulation
- Pros: Avoids recreating
[Proposed] Data archiving
{Explain here how the data archiving feature will be implemented}
Documentation, logging, testing, configuration, dev-ops
Appendix: Requirements
Product scope
Target user profile:
- is an in-house technical recruiter at Singapore tech company or startup
- manages multiple engineering candidates across multiple job openings at any time
- needs to quickly access and update candidate profiles during hiring discussions
- prefer desktop apps over other types
- can type fast
- prefers typing to mouse interactions
- is reasonably comfortable using CLI apps
Value proposition: Streamline engineering hiring by providing tools to optimize the tracking of candidates’ skills and interview progress, enabling recruiters to quickly find and manage technical talents efficiently.
User stories
Priorities: High (must have) - * * *, Medium (nice to have) - * *, Low (unlikely to have) - *
| Priority | As a … | I want to … | So that I can… |
|---|---|---|---|
* * * |
technical recuiter | mark candidate as interviewed | mark candidates who have been interviewed |
* * * |
forgetful technical recuiter | see usage instructions | refer to instructions when I forget how to use the App |
* * * |
technical recuiter | add a new person | |
* * * |
technical recuiter | delete a person | remove entries that I no longer need |
* * * |
technical recuiter | find a person by name | locate details of persons without having to go through the entire list |
* * |
technical recuiter | filter candidates by interview status | see which interviewees have not been interviewed |
* * |
technical recuiter | search candidates by skills | save time performing repetitive tasks |
* * |
technical recuiter | search candidates using keywords or technical skills | locate relevant contacts |
* * |
technical recuiter | unmark candidate as interviewed | correct candidates who were wrongly marked as interviewed |
* |
technical recuiter | filter candidates by multiple criteria simultaneously | quickly identify candidates ready for the next step |
{More to be added}
Use cases
(For all use cases below, the System is the RecruiterPlus and the Actor is the recruiter, unless specified otherwise)
Use case: Add a candidate
MSS
- User requests to add a candidate with name, phone, and email.
- RecruiterPlus validates the input parameters.
- RecruiterPlus checks that the candidate is not a duplicate (by email or canonical phone).
- RecruiterPlus saves the candidate details (with interviewed set to unmarked by default).
- RecruiterPlus updates the GUI to show the newly added candidate and increments the candidate count.
- RecruiterPlus shows a success message.
Use case ends.
Extensions
- 2a. Missing required parameter(s).
- 2a1. RecruiterPlus shows the relevant error message:
- Missing Required Parameter: -name
- Missing required parameter: -phone
- Missing required parameter: -email
Use case ends.
- 2a1. RecruiterPlus shows the relevant error message:
- 2b. Parameter specified more than once.
- 2b1. RecruiterPlus shows the relevant error message:
- Parameter -name specified more than once
- Parameter -phone specified more than once
- Parameter -email specified more than once
Use case ends.
- 2b1. RecruiterPlus shows the relevant error message:
- 2c. Invalid/empty name (after trimming; includes “only spaces”).
- 2c1. RecruiterPlus shows:
- Invalid name: Name may contain letters, spaces, hyphens, apostrophes and must be 1-80 characters
Use case ends.
- 2c1. RecruiterPlus shows:
- 2d. Invalid phone number.
- 2d1. RecruiterPlus shows:
- Invalid phone number: use 8 digits, spaces/hyphens allowed.
Use case ends.
- 2d1. RecruiterPlus shows:
- 2e. Invalid email.
- 2e1. RecruiterPlus shows:
- Invalid email: must be a valid email address (e.g. name@example.com) with no spaces.
Use case ends.
- 2e1. RecruiterPlus shows:
- 3a. Candidate is a duplicate by email (case-insensitive).
- 3a1. RecruiterPlus shows:
- Error: A candidate with this email already exists:
- Error: A candidate with this email already exists:
Use case ends.
- 3a1. RecruiterPlus shows:
- 3b. Candidate is a duplicate by phone (canonical match).
- 3b1. RecruiterPlus shows:
- Error: A candidate with this phone number already exists:
- Error: A candidate with this phone number already exists:
Use case ends.
- 3b1. RecruiterPlus shows:
- 4a. Storage is full and saving fails.
- 4a1. RecruiterPlus shows:
- Error: Could not save data, Please try again.
Use case ends.
- 4a1. RecruiterPlus shows:
- 4b. Data file is corrupted and prevents saving.
- 4b1. RecruiterPlus shows:
- Error: Data file is corrupted. Restore from backup or reset data.
Use case ends.
- 4b1. RecruiterPlus shows:
- 2f. Input too long / parser overflow.
- 2f1. RecruiterPlus shows:
- Error: Input too long. Name must be at most 80 characters; email max 254
Use case ends.
- 2f1. RecruiterPlus shows:
Use case: Delete a candidate
MSS
- User requests to list candidates.
- RecruiterPlus shows a list of candidates.
- User requests to delete a specific candidate in the list using
delete <id>. - RecruiterPlus deletes the candidate.
- RecruiterPlus updates the GUI and shows a success message.
Use case ends.
Extensions
- 2a. The list is empty.
- 2a1. RecruiterPlus shows “No candidates saved!”.
Use case ends.
- 3a. Invalid format.
- 3a1. RecruiterPlus shows: ERROR: Invalid format! Usage: delete
Use case ends.
- 3a1. RecruiterPlus shows: ERROR: Invalid format! Usage: delete
- 3b. Invalid ID (not a non-negative integer).
- 3b1. RecruiterPlus shows: ERROR: Invalid ID. Ensure ID is a non-negative integer
Use case ends.
- 4a. ID not found.
- 4a1. RecruiterPlus shows: ERROR: ID not found
Use case resumes at step 2.
Use case: View candidates
MSS
- User requests to list candidates using
list. - RecruiterPlus shows a list of all candidates.
Use case ends.
Extensions
- 2a. The list is empty.
- 2a1. RecruiterPlus shows “No candidates saved!”.
Use case ends.
Use case: Mark a candidate as interviewed
MSS
- User requests to list candidates.
- RecruiterPlus shows a list of candidates.
- User requests to mark a specific candidate in the list using
mark <id>. - RecruiterPlus marks the candidate as interviewed.
- RecruiterPlus updates the GUI and shows a success message.
Use case ends.
Extensions
- 2a. The list is empty.
- 2a1. RecruiterPlus shows “No candidates saved!”.
Use case ends.
- 3a. Invalid format.
- 3a1. RecruiterPlus shows: ERROR: Invalid format! Usage: mark
Use case ends.
- 3a1. RecruiterPlus shows: ERROR: Invalid format! Usage: mark
- 3b. Invalid ID (not a non-negative integer).
- 3b1. RecruiterPlus shows: ERROR: Invalid ID. Ensure ID is a non-negative integer
Use case ends.
- 4a. ID not found.
- 4a1. RecruiterPlus shows: ERROR: ID not found
Use case resumes at step 2.
Use case: Add a remark to a candidate
MSS
- User requests to list candidates.
- RecruiterPlus shows a list of candidates.
- User requests to add a remark to a specific candidate using
remark <id> <remark>. - RecruiterPlus updates the candidate’s remark.
- RecruiterPlus updates the GUI and shows a success message.
Use case ends.
Extensions
- 2a. The list is empty.
- 2a1. RecruiterPlus shows “No candidates saved!”.
Use case ends.
- 3a. Invalid format.
- 3a1. RecruiterPlus shows: ERROR: Invalid format! Usage: remark
Use case ends.
- 3a1. RecruiterPlus shows: ERROR: Invalid format! Usage: remark
- 3b. Invalid ID (not a non-negative integer).
- 3b1. RecruiterPlus shows: ERROR: Invalid ID. Ensure ID is a non-negative integer
Use case ends.
- 4a. ID not found.
- 4a1. RecruiterPlus shows: ERROR: ID not found
Use case resumes at step 2.
Non-Functional Requirements
- Should work on any mainstream OS as long as it has Java
17or above installed. - Should be able to hold up to 1000 persons without a noticeable sluggishness in performance for typical usage.
- A user with above average typing speed for regular English text (i.e. not code, not system admin commands) should be able to accomplish most of the tasks faster using commands than using the mouse.
{More to be added}
Glossary
- Mainstream OS: Windows, Linux, Unix, MacOS
- Private contact detail: A contact detail that is not meant to be shared with others
- Candidate: An engineering job applicant whose details are tracked in RecruiterPlus, including their technical skills, interview progress, and availability.
- Interview Status/Stage: The current position of a candidate in the hiring pipeline (e.g., Phone Screen, Technical Interview, Offer Extended, Rejected).
- Technical Skills: Programming languages, frameworks, tools, or domain expertise that candidates possess (e.g., Python, React, Machine Learning, Kubernetes).
- CLI (Command Line Interface): A text-based interface where users interact with the application by typing commands rather than using a mouse.
Appendix: Instructions for manual testing
Given below are instructions to test the app manually.
Launch and shutdown
-
Initial launch
-
Download the jar file and copy into an empty folder
-
Double-click the jar file Expected: Shows the GUI with a set of sample contacts. The window size may not be optimum.
-
-
Saving window preferences
-
Resize the window to an optimum size. Move the window to a different location. Close the window.
-
Re-launch the app by double-clicking the jar file.
Expected: The most recent window size and location is retained.
-
-
{ more test cases … }
Deleting a person
-
Deleting a person while all persons are being shown
-
Prerequisites: List all persons using the
listcommand. Multiple persons in the list. -
Test case:
delete 1
Expected: First contact is deleted from the list. Details of the deleted contact shown in the status message. Timestamp in the status bar is updated. -
Test case:
delete 0
Expected: No person is deleted. Error details shown in the status message. Status bar remains the same. -
Other incorrect delete commands to try:
delete,delete x,...(where x is larger than the list size)
Expected: Similar to previous.
-
-
{ more test cases … }
Saving data
-
Dealing with missing/corrupted data files
- {explain how to simulate a missing/corrupted file, and the expected behavior}
-
{ more test cases … }
Marking a candidate as interviewed
-
Marking a candidate while all candidates are being shown
-
Prerequisites: List all candidates using the
listcommand. Multiple candidates in the list. -
Test case:
mark 1
Expected: First candidate is marked as interviewed. Success message shown in the status message. -
Test case:
mark 1again
Expected: Error message shown indicating candidate is already marked as interviewed. -
Test case:
mark 0
Expected: No candidate is marked. Error details shown in the status message.
-
Adding a remark to a candidate
-
Adding a remark while all candidates are being shown
-
Prerequisites: List all candidates using the
listcommand. Multiple candidates in the list. -
Test case:
remark 1 Strong in algorithms.
Expected: Remark added to first candidate. Success message shown in the status message. -
Test case:
remark 1
Expected: Remark removed from first candidate. Success message shown in the status message. -
Test case:
remark 0 test
Expected: No remark added. Error details shown in the status message.
-